2018年装配式建筑高级研修班
活动通知 NOTICE
辽宁建设教育协会
关于举办2018年装配式建筑高级研修班的通知
为了提升院校对装配式建筑设计、生产及施工各阶段的了解,现联合北京建谊集团举办为期五天的装配式建筑师资培训课程。请各学校提前协调好时间参加。
主办单位:辽宁省建设教育协会、中国BIM网
承办单位:北京建谊集团
培训时间:8月初
培训地址:北京市丰台区马家堡东路156号 北京建谊集团
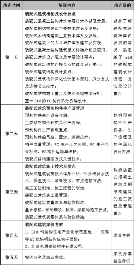
师资培训安排:

账户信息:
开户单位:北京必易建科信息科技有限公司
开户银行:中国建设银行股份有限公司北京公益东桥支行
汇款帐号:11050101960000000161
考察项目介绍:
考察一:
项目简介:BIM+钢结构住宅产业化示范基地——成寿寺B5地块钢结构住宅样板楼


项目名称:丰台区成寿寺B5地块定向安置房项目
实施单位:北京建谊集团
地 址:北京丰台区南苑乡成寿寺南窑村
结构形式:装配式钢结构住宅
项目特点:本项目中尝试采用了EPC总承包模式。项目采用钢管混凝土框架+组合钢板剪力墙(阻尼器)结构形式,加气混凝土外墙、钢筋桁架楼承板、钢楼梯及一体化内装系统。在施工过程中展现了钢结构建筑“节能、节地、节水、节材和保护环境”的优势,通过BIM管理系统和装配化施工,保证工程质量的同时,缩短了工期,节约了综合成本。
考察2:北京燕通建筑构件有限公司

“北京市装配式住宅科技产业基地”、“国家住宅产业化基地”和“国内一流装配式建筑整体解决方案供应商”。
北京燕通于2013年8月由北京市政路桥集团和北京市保障性住房建设投资中心两大国有企业,为加速推进北京市保障性住宅建设、践行住宅产业化理念合资组建,2017年4月北京市住宅产业化集团股份有限公司收购其100%股权。业务包括:深化设计、新产品新技术研发、PC构件制造、灌浆技术服务、建厂咨询和构件厂信息化管理服务等六个板块。公司主要产品包括装配式公租房使用的2类8种产业化预制部品,其中竖向构件包括:结构保温装饰一体化外墙板(三明治板)、结构内墙板、PCF板和装饰板等4种;水平构件包括:叠合楼板、楼梯板、阳台板、空调板等4种。参编了《混凝土外加剂应用技术规范》、《清水混凝土预制构件生产与质量验收标准》、《预拌混凝土质量管理规程》、《预制混凝土构件质量检验标准》、《北京市老旧住宅抗震加固施工技术导则》、《装配式剪力墙结构设计规程》、《装配式混凝土结构施工与质量验收规程》、《钢筋连接用套筒灌浆料》、《预制混凝土构件质量管理标准》、《装配式混凝土结构建筑技术标准》等10多项国家、行业和地方标准。北京燕通与中国建筑科学研究院建材所合作,承担了中国绿建委项目“预制装配式混凝土构配件生产制造中关键问题研究”、与中国建筑科学研究院检测所合作,进行国家科技部重点项目“6.5课题-绿色建筑及建筑工业化-工业化建筑检测与评价关键技术研究”、北京市科委项目“结构装饰保温一体化外墙板及其配套产品的研究与开发”、北京市科委项目“超低能耗建筑技术研究与集成示范”之“真空绝热保温板复合预制剪力墙开发与应用”、北京市科委项目“装配式住宅用耐候密封材料关键技术研究与应用”、主持北京市科委“中央引导地方科技发展专项”项目之“装配式新型墙材体系与构件套筒灌浆连接关键技术研究与应用”、北京市住建委项目“老旧住宅抗震加固、节能保温及装饰工业化技术研究”、北京市规委项目“装配式剪力墙结构技术规程研究”以及北京市政路桥集团项目“住宅产业化关键技术研究”等多项与建筑产业化相关的科研攻关项目。
活动嘉宾 GUEST
日程安排 AGENDA
活动须知 ATTENTION